首页 新闻 政务 图片 要闻 聚焦 县域 专题 文娱 科教 旅游 财经 论坛 名医 招聘 数字报 新媒体 返回
首页 >> 专题报道 >> 2019专题 >> 咸宁保险业风采大展播 >> 新闻报道 >> 正文

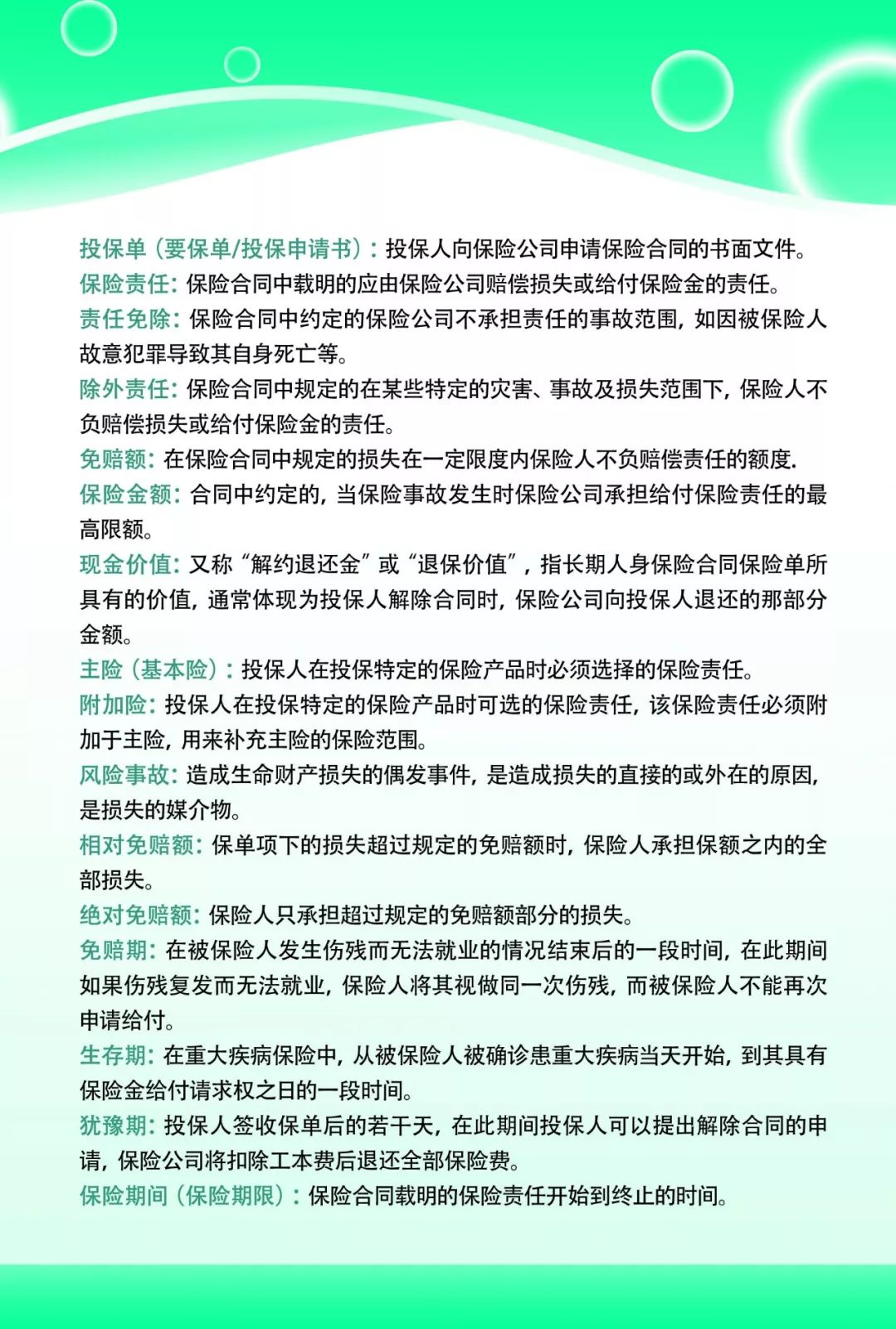
【金融知识普及月】保险基础知识

来源: 时间:2019-09-14 19:12
金融知识普及月,金融知识进万家

   近日,由中国人民银行、中国银保监会、中国证监会、国家网信办四家单位统一部署,2019年“金融知识普及月金融知识进万家”活动正式启动。

    湖北省保险行业协会认真落实积极开展,针对不同人群金融保险知识的薄弱环节和保险需求,开展金融知识普及活动。

image.png




编辑:泰康人寿

上一篇: 【金融知识普及月】想买保险,先问自己两个问题
下一篇: 【金融知识普及月】远离非法集资 争做理性投资者

咸宁网版权与免责声明:
  ① 凡本网注明"来源:咸宁网"的所有作品,版权均属于咸宁网,未经本网授权不得转载、摘编或利用其它方式使用上述作品。已经本网授权使用作品的,应在授权范围内使用,并注明"来源:咸宁网"。违反上述声明者,本网将追究其相关法律责任。
  ② 凡本网注明"来源:xxx(非咸宁网)"的作品,均转载自其它媒体,转载目的在于传递更多信息,并不代表本网赞同其观点和对其真实性负责。
  ③ 如因作品内容、版权和其它问题需要同本网联系的,请在30日内进行。

新媒体

  • 打好组合拳,跑出加速度!​咸宁工业经济奋战开
    打好组合拳,跑出加速度!​咸宁工业经济奋战开门红
  • 喜讯!咸宁多了一个“中国天然氧吧”
    喜讯!咸宁多了一个“中国天然氧吧”
  • 投资26亿元!嘉鱼县官桥八组把大学办到家门口
    投资26亿元!嘉鱼县官桥八组把大学办到家门口
  • 咸宁一地入选中国美丽休闲乡村
    咸宁一地入选中国美丽休闲乡村
  • 省级名单揭晓,咸宁这户家庭上榜!
    省级名单揭晓,咸宁这户家庭上榜!